未知 发布时间:2026-03-26 11:16

各位会员、各相关单位:
蔬菜作为国民膳食的重要组成部分,其质量安全直接关系人民健康。近年来,受病虫害防治不当、农药使用不规范等因素影响,蔬菜质量安全问题时有发生,引起社会各界高度关注。当前,蔬菜产业绿色转型是推进农业现代化、保障农产品安全的重要举措。为落实发展农业新质生产力目标要求,提升蔬菜质量安全水平,定于2026年4月9-12日在山东兰陵县举办2026年蔬菜绿色防控大会。
兰陵县是传统农业大县,蔬菜生产大县,常年蔬菜播种面积120多万亩,年产量约500万吨,产值超100亿元,在绿色防控技术集成与模式创新方面成效显著。本届大会将聚焦蔬菜绿色防控技术推广与产业升级,搭建交流平台,推动蔬菜产业高质量发展。
一、会议时间、地点和规模
1. 会议时间:2026年4月9-12日(9日报到,10-11日开会,12日离会)
2. 会议报到地点:新农人培训中心—山东兰陵兰园酒店(临沂市兰陵县卞庄街道路97号)
3. 会议规模:400-600人
二、会议主题
发展新质生产力 开创绿色防控新未来
三、组织机构
主办单位:中国蔬菜协会绿色防控分会
承办单位:中国农业科学院蔬菜花卉研究所兰陵研发中心、中蔬(兰陵)生物技术有限公司
冠名单位:虚位以待
支持单位:中国农业科学院蔬菜花卉研究所、国家大宗蔬菜产业技术体系、山东省农业科学院
四、参会人员
相关领导、院士,国家及省市现代农业产业技术体系及创新团队岗位专家、试验站长,蔬菜产业重点企业、合作社、批发市场,各省区蔬菜主管部门负责人,大专院校和科研院所相关研究人员,各级农业技术推广部门相关从业人员,农资生产和销售企业人员,生产合作社、家庭农场、大型生产基地、种植大户等。
五、大会亮点
权威专家云集,聚焦前沿技术:大会汇聚了包括院士、国家产业技术体系首席科学家在内的顶级专家团队。报告内容紧扣行业痛点,深度解析蔬菜病虫害发生规律、灾变机理,并重点展示生物农药、天敌防控、监测预警等绿色防控领域的新产品、新技术与新模式,为行业提供前沿技术指导。
搭建全链条对接平台,推动成果落地:大会不仅是学术交流的殿堂,更是成果转化的桥梁。它精准连接了科研机构、投入品生产企业、推广部门与种植大户,通过现场展示、商贸洽谈等方式,实现了“技术-产品-应用”的无缝衔接,有效解决了科研成果转化“最后一公里”的难题。
结合举办地特色,打造沉浸式体验:大会注重理论与实践结合,依托举办地的产业优势,组织代表深入田间地头,实地观摩典型蔬菜生产模式及绿色防控技术应用现场,让参会者获得直观、立体的学习体验。
六、主要内容
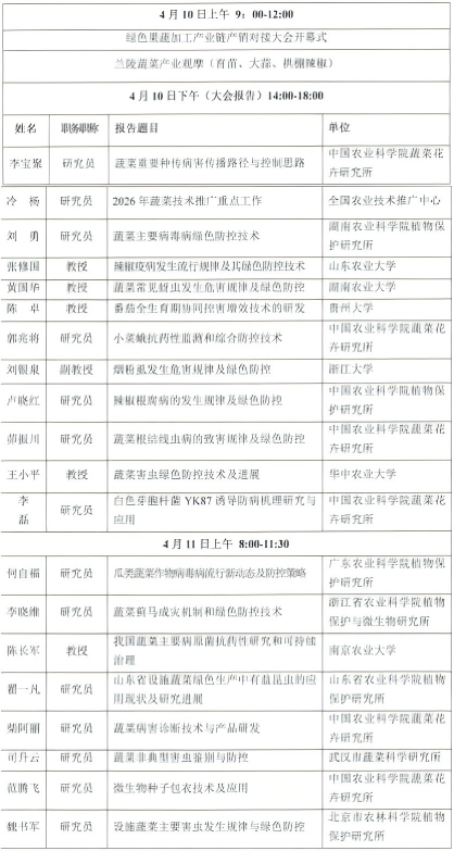
(一)会议安排

(二)蔬菜病虫害绿色防控新产品展示
大会安排蔬菜绿色防控新产品展示展位20个,通过新产品直观展示绿色防控投入品。
七、大会发起人

李宝聚,中国农业科学院蔬菜花卉研究所二级研究员,中国农科院蔬菜病害防控创新团队首席科学家。国家大宗蔬菜产业技术体系病虫害防控研究室主任,岗位专家。植物病理学博士,博士生导师(植物病理学,农药学)。中国蔬菜协会绿色防控分会会长。2007年被中组部、人事部授予第十届中国青年科技奖,2009年入选“新世纪百千万人才工程”国家级人选。
连续从事蔬菜病害防控研究三十多年,主要研究方向为蔬菜病害综合治理、杀菌剂应用技术与蔬菜产品安全生产。先后主持“十五”至“十四五”国家重点研发计划、国家科技支撑计划、国家自然科学基金、“863”计划、“973”计划等国家级、省部级项目、课题30余项,为“十三五”国家重点研发计划项目“设施蔬菜化肥农药减施增效技术集成研究与示范”、“十四五”国家重点研发计划项目“设施蔬菜与瓜果病虫害演替规律与全程绿色防控技术体系集成示范”首席科学家。
为了解决我国蔬菜病害诊断与控制实际问题,在全国开展了“蔬菜病害免费寄样诊断”工作,连续举办了二十六期“蔬菜病害显微镜诊断培训班”,开办了“李宝聚博士诊病手记”专栏、开通“蔬菜卫士李宝聚”抖音、快手及视频号,深受基层技术人员与菜农的欢迎。
八、会议报名及缴费
1. 报名方式
会议采用线上注册报名,登录“2026年蔬菜绿色防控大会”报名链接,准确填写注册相关信息。

识别二维码可注册
2.会议费标准(元/人)

3.注册费缴纳和发票
(1)提前银行转账汇款
(2)现场缴纳:刷卡
(3)请参会代表在注册时准确填写单位全称、纳税人识别号、电子邮箱、单位地址等信息,便于会务组及提前处理发票事宜。本次会议发票内容统一为“会议费”。
九、中国蔬菜协会银行账户
户名:中国蔬菜协会
账号:11050601040023602
开户行:中国农业银行北京分行北下关支行
行号:103100005063
转帐请备注:绿色防控会议+姓名
十、食宿费安排
食宿由会议统一安排,费用自理。
早餐:早餐由宾馆提供,午餐和晚餐由会议统一安排自助餐。
住宿:住宿标准(房间报价)。请在注册时提供所定房间类型、数量。交通路线见附件1
十一、赞助合作
热忱欢迎植物保护及相关领域企业公司积极赞助。有意展示和资助的企业请联系邓老师:13946671781(同微信)。
十二、大会报名联系方式
中国蔬菜协会绿色防控分会,联系人:谢老师(电话:18310747550(同微信);邮箱:358265897@qq.com)
中国蔬菜协会绿色防控分会
2026年3月12日
交通路线
本次会议设接站地点:枣庄站、临沂启阳国际机场
1.飞机
全国各大主要城市机场出发→济南机场,转乘高铁→从机场乘坐地铁3号线(往龙洞方向),约40分钟到济南东站,乘坐高铁到枣庄站,摆渡车接送到兰陵县兰园酒店。
全国各大主要城市机场出发→临沂启阳国际机场,摆渡车接送到兰陵县兰园酒店。
2.火车
全国各大火车车站出发到枣庄站,摆渡车接送到兰陵县兰园酒店
信息部
联系人 :张慕明
电话:010-82105018
邮箱:info@zgscxh.cn
会员部
联系人 :曹瑞海
电话:010-82105017
邮箱:member@zgscxh.cn